Page 80 - 2018食藥署年報(中文版)
P. 80
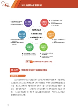
納入醫療器材租賃業者及維修
明定醫療器材製造業定義。 促進醫療器 完善多元化
導入條件式核准機制。 材產業研發 醫療器材產 業者之管理。
加速新創醫療器材產品上市。 及產品創新 業管理 規範醫療器材業者須僱用技術
人員,提升專業管理。
兼顧產業發展
健全上市後 保障消費者權益 健全產品流
醫療器材安 向及運銷品
全監督管理 質管理
完善醫療器材管理
明定醫事機構應配合醫療器材 制度 規範建立及保存產品來源及流
安全監視制度。 向資料。
賦予廠商主動監控上市後產品 推動醫療器材運銷品質管理。
安全之責任。
建構醫療器 落實醫療器
材臨床試驗 材風險管理
管理 制度
保障研究參與者之安全與權益。 簡化部分低風險之醫療器材上
落實醫療器材臨床試驗管理規範。 市前申請程序。
改採年度申報制度,即時更新
醫療器材上市後資訊。
圖5-2 醫療器材管理法制定重點及其效益
第二節 創新醫療器材審查與輔導
政策起源
近年來醫療器材科技快速發展創新,由於其技術原理或效能新穎,研發者面臨
產品驗證無類似品或臨床前測試基準可供參考的難題,本署為協助創新醫療器材研發
業者,透過訂定及更新各項醫療器材相關基準、建立全方位法規諮詢輔導網絡,並
設有「醫療器材諮議會」,由具豐富臨床經驗及醫學工程專業背景的委員組成(圖
5-3);必要時亦邀請外部專家參與,提供最直接的諮詢服務,共同解決業者面臨創
新醫療器材的法規問題。
78

