Page 91 - 2020食藥署年報(中文版)
P. 91
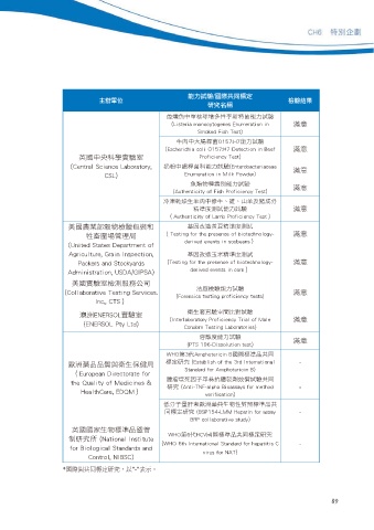
ঐɢ༊᜕ ყΝᅺ֛
˴፬ఊЗ Ꮸ᜕ഐ؈
ӺΤ၈
ᓮʕఊࣨଢᄣεҽतഽঐɢ༊᜕
-JTUFSJB NPOPDZUPHFOFT &OVNFSBUJPO JO တจ
4NPLFE 'JTI 5FTU
ˬЂʕɽ໑ഽ0 ) ঐɢ༊᜕
&TDIFSJDIJB DPMJ 0 ) %FUFDUJPO JO #FFG တจ
ߵʕ̯߅ኪྼ᜕܃ 1SPGJDJFODZ 5FTU
$FOUSBM 4DJFODF -BCPSBUPSZ ̲४ʕ໑ഽ߅ঐɢ༊᜕ &OUFSPCBDUFSJBDFBF တจ
$4- &OVNFSBUJPO JO .JML 1PXEFS
ᗳي၇ᛠйঐɢ༊᜕
တจ
"VUIFOUJDJUZ PG 'JTI 1SPGJDJFODZ 5FTU
иࡖ৻ᐇ͛ϺЂʕˬeᕒeʆϺʿሥϓʱ
ၚܓ༊ঐɢ༊᜕ တจ
"VUIFOUJDJUZ PG -BNC 1SPGJDJFODZ 5FTU
ߕุ༵ᇅيᏨ᜕̍ༀձ ਿΪҷிරԌၚܓ༊
ޒळఖఙ၍ଣ҅ 5FTUJOH GPS UIF QSFTFODF PG CJPUFDIOPMPHZ တจ
EFSJWFE FWFOUT JO TPZCFBOT
6OJUFE 4UBUFT %FQBSUNFOU PG
"HSJDVMUVSF (SBJO *OTQFDUJPO ਿΪҷி͗Ϸၚܓ༊
1BDLFST BOE 4UPDLZBSET 5FTUJOH GPS UIF QSFTFODF PG CJPUFDIOPMPHZ တจ
"ENJOJTUSBUJPO 64%" (*14" EFSJWFE FWFOUT JO DPSO
ߕྼ᜕܃Ꮸਕʮ̡
جࢬᏨ᜕ঐɢ༊᜕
$PMMBCPSBUJWF 5FTUJOH 4FSWJDFT တจ
'PSFOTJDT UFTUJOH QSPGJDJFODZ UFTUT
*OD $54
ሊ͛ࢁྼ᜕܃ගˢ࿁༊᜕
ዦݲ&/&340-ྼ᜕܃
*OUFSMBCPSBUPSZ 1SPGJDJFODZ 5SJBM PG .BMF တจ
&/&340- 1UZ -UE
$POEPN 5FTUJOH -BCPSBUPSJFT
๓ᕎܓঐɢ༊᜕
တจ
154 %JTTPMVUJPO UFTU
8)0ୋ ˾"NQIPUFSJDJO #ყᅺۜΝ
ᅺ֛Ӻ &TUBCMJTI PG UIF SE *OUFSOBUJPOBM
ᆄݲᖹۜۜሯၾሊ͛ڭ҅
4UBOEBSE GPS "NQIPUFSJDJO #
&VSPQFBO %JSFDUPSBUF GPS
໕ᆯᕸϥΪɿఊࣺҤႡኒࣖᄆ༊᜕Ν
UIF 2VBMJUZ PG .FEJDJOFT
Ӻ "OUJ 5/' BMQIB #JPBTTBZT GPS NFUIPE
)FBMUI$BSF &%2.
WFSJGJDBUJPO
Эʱɿඎӿ९ᆄݲᖹՊ͛ي࿁ᅺۜ
Νᅺ֛Ӻ #41 -.. )FQBSJO GPS BTTBZ
#31 DPMMBCPSBUJWF TUVEZ
ߵ͛يᅺۜ၍
8)0ୋ ˾)$7ყᅺۜΝᅺ֛Ӻ
ՓӺה /BUJPOBM *OTUJUVUF
8)0 UI *OUFSOBUJPOBM 4UBOEBSE GPS IFQBUJUJT $
GPS #JPMPHJDBM 4UBOEBSET BOE
WJSVT GPS /"5
$POUSPM /*#4$
*ყගΝᅺ֛Ӻd˸"-"ڌͪf
89

