Page 90 - 2020食藥署年報(中文版)
P. 90
ٹ࠰ߧઽيሯɪ̹ܝ္ഃݺਗfீཀጐਞၾყଡ଼ᔌݺਗdܔͭყ๖ஷ၍༸ၾ
ɛএdʺყঐԈܓd੶ʷ͉Ӻঐɢၾყટࠐf
ɚe ᖦࠈਞၾᆄຑ͛يᖹۜ֜˙ҭϣ׳Бၣഖݺਗᐝ༆௪ҙ
ᛠҢɛ͜ޥߴεԸІᆄݲᖹᅀd˲ڐϋყග೯͛εৎޥߴிԫdމу
ࣛყ͛يᖹۜۜሯৃࢹd108ϋၾᆄຑ͛يᖹۜ֜˙ҭϣ׳БၣഖEuropean
8QLRQ 2I¿FLDO &RQWURO $XWKRULW\ %DWFK 5HOHDVH QHWZRUN (8 2&$%5 QHWZRUNᖦ
ࠈਞၾᆄຑ͛يᖹۜ֜˙ҭϣ׳Бၣഖݺਗᐝ༆௪ҙdԮ͛يᖹۜҭϣ׳Б
ʿʔΥࣸᖹۜܝᚃᔳഃ༟ৃdϞпҢʿࣛΪᏐყԫe઼ਗᏐᜊዚՓdၪᚐ
ɛ͜ᖹτΌf
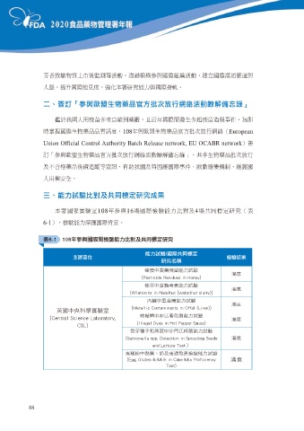
ɧe ঐɢ༊᜕ˢ࿁ʿΝᅺ֛Ӻϓ؈
͉ྼ᜕܃108ϋਞၾ16ఙყᏨ᜕ঐɢˢ࿁ʿ4ఙΝᅺ֛Ӻڌ
6-1dᏨ᜕ঐɢଉᐏყٵ֛f
ڌ
ڌ ϋਞၾყගᏨ᜕ঐɢˢ࿁ʿΝᅺ֛Ӻ
ঐɢ༊᜕ ყΝᅺ֛
˴፬ఊЗ Ꮸ᜕ഐ؈
ӺΤ၈
႓ʕ༵ᖹಞवঐɢ༊᜕
တจ
1FTUJDJEF 3FTJEVFT JO )POFZ
؈ʕරᘈݭ९ঐɢ༊᜕
တจ
"GMBUPYJOT JO )B[FMOVU XBUFS OVU TMVSSZ
ʫᛔʕࠠږ᙮ঐɢ༊᜕
တจ
.FUBMMJD $POUBNJOBOUT JO 0GGBM -JWFS
ߵʕ̯߅ኪྼ᜕܃
ჂಕᔽʕڢجഹЍኒঐɢ༊᜕
$FOUSBM 4DJFODF -BCPSBUPSZ တจ
*MMFHBM %ZFT JO )PU 1FQQFS 4BVDF
$4-
೯ٽ၇ɿձ߬ʕӍژˤഽঐɢ༊᜕
4BMNPOFMMB TQQ %FUFDUJPO JO 4QSPVUJOH 4FFET တจ
BOE -FUUVDF 5FTU
ஐጞ४ʕኅሯe̲ʿஐཀઽࡡᏨ᜕ঐɢ༊᜕
&HH (MVUFO .JML JO $BLF .JY 1SPGJDJFODZ တจ
5FTU
88

