Page 100 - 2023食品藥物管理署年報(中文版)
P. 100
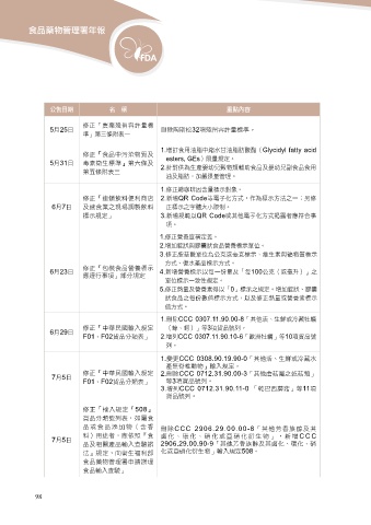
公告日期 名 稱 重點內容
5 25 32
修正「食品中污染物質及 1. Glycidyl fatty acid
毒素衛生標準」第六條及 esters, GEs
5 31 第五條附表三
67 2.
1.
2. QR Code
3. QR Code
6 23 1.
2.
3.
4. 100
5. 0
6 29 F01 F02 1. CCC 0307.11.90.00-8 10
3 11
CCC
2. CCC 0307.11.90.10-6
75 F01 F02 1. CCC 0308.90.19.90-0
2. CCC 0712.31.90.00-3
3
3. CCC 0712.31.90.11-0
508
CCC 2906.29.00.00-8
75 2906.29.00.90-9
508
98

