Basic HTML Version
Table of Contents
View Full Version
Page 117 - 2021食品藥物管理署年報(中文版)
P. 117
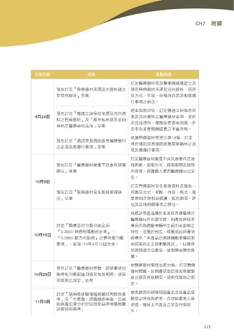
115
112
113
114
115
116
117
118
119
120
121
122